苏州美昱新材料启动北交所IPO辅导 东吴证券担任辅导机构
观点网讯:11月20日,苏州美昱新材料股份有限公司启动北京证券交易所IPO辅导,拟在该交易所上市,辅导备案报告已在中国证监会网站公示。 东吴证券担任辅导机构,控...
观点网讯:11月20日,苏州美昱新材料股份有限公司启动北京证券交易所IPO辅导,拟在该交易所上市,辅导备案报告已在中国证监会网站公示。 东吴证券担任辅导机构,控...
瑞财经 吴文婷11月1日,上海燧原科技股份有限公司(以下简称“燧原科技”)启动IPO。 本次IPO的辅导机构为中信证券股份有限公司,律师事务所为北京市中伦律师事...
格隆汇11月3日|证监会官网显示,上海燧原股份有限公司11月1日向上海证监局办理辅导备案登记,辅导机构为();此前,2024年8月燧原科技曾登记辅导备案,当时辅...
每经讯,国电股份10月14日发布公告称,2025年10月13日,安徽国电电缆股份有限公司与招商证券股份有限公司签订《安徽国电电缆股份有限公司与招商证券股份有限公...
DoNews10月22日消息,10月15日,证监会官网披露,深圳半导体功能器件公司旭宇光电在深圳证监局办理辅导备案登记,启动北交所IPO进程,辅导机构为招商证券...
观点网讯:8月8日,中导光电设备股份有限公司于2025年8月7日在广东证监局启动IPO辅导,拟首次公开发行股票并上市。 辅导备案报告披露,3iSystems C...
瑞财经 吴文婷近日,珠海丽珠试剂股份有限公司(以下简称“丽珠试剂”)披露IPO辅导工作进展情况报告 (第十九期),辅导机构为华泰联合证券有限责任公司(以下简称“...
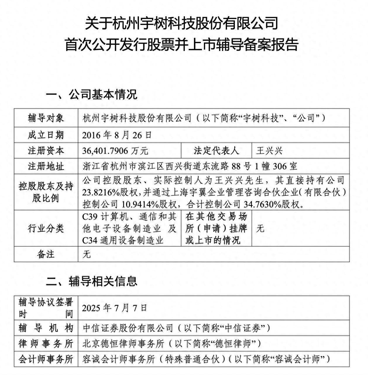
瑞财经 吴文婷7月18日,杭州宇树科技股份有限公司(以下简称“宇树科技”)启动IPO辅导,辅导机构为中信证券股份有限公司,律师事务所为北京德恒律师事务所,会计师...